在線投稿
聯系我們
學校主頁
首頁
頭條新聞
綜合新聞
校園動態
媒體北工商
微言北工商
理論之窗
黨委理論學習
中心組動態
基層黨組織學習動態
制度文件
學習資料
北工商人物
視頻北工商
新聞視頻
專題視頻
光影北工商
黨委宣傳部
綜合新聞
首頁
»
新聞資訊
» 綜合新聞
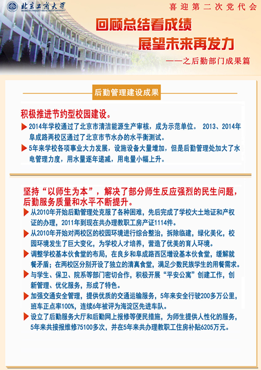
【迎接黨代會】從圖片看變化:條件保障成果篇(一)
文章來源:黨委宣傳部(新聞中心)
作者:制作:楊斯沫 邱實
2015-06-05
第六期:條件保障成果篇
最新新聞
29
2025.09
北京工商大學良鄉主校區學生宿舍項目建設動員會舉行
03
2025.09
學校圓滿完成中國人民抗日戰爭暨世界反法西斯戰爭勝利80周年紀念活動服務保障任務
31
2025.10
學校召開中層正職干部10月月度工作會
03
2025.11
學校舉辦“工商大講堂”學習宣傳黨的二十屆四中全會精神報告會
29
2025.10
“人工智能賦能教育教學”研討會暨京雄西線數字智能助力區域發展高校聯盟第二次會議在雄安新區召開
專題新聞
【審核評估】新一輪本科教育教學審核評估工作
歷年十大新聞
學校志愿服務冬奧會和冬殘奧會專題
光影工商
北工商光影——2025年秋天
學校舉辦“我與工商共奮進”五月的鮮花青春歌會暨共青團表彰大會
學校舉辦第二十一屆運動會暨2025年學校體育文化節啟動儀式
微言工商
05
2025.07
“工商景色”新鮮出爐!有沒有你拍的校園一角?
05
2025.07
重磅??北工商2025年招生宣傳片震撼發布
13
2025.10
@研究生新同學,輔導員們向你問好~
13
2025.10
天安門廣場,北工商學子用青春致敬勝利!
13
2025.10
這個10w+的大項目,喊你加入!
百家乐官网玩法皇冠现金网
|
百家乐官网开户送彩网址
|
百家乐官网赌场玩法技巧
|
利都百家乐官网国际娱乐
|
百家乐德州扑克轮盘
|
百家乐官网网址是多少
|
维多利亚娱乐
|
在线百家乐官网技巧
|
大发888软件下载
|
绥滨县
|
风水做生意店铺的门
|
钱大发888扑克
|
百家乐官网视频看不到
|
百家乐好赌吗
|
利高百家乐官网现金网
|
百家乐游戏打水方法
|
永利国际
|
富易堂百家乐娱乐城
|
九寨沟县
|
现金网制作
|
粤港澳百家乐官网赌场娱乐网规则
|
平泉县
|
百家乐食杂店
|
澳门百家乐官网是骗人的
|
大发888王博被带走
|
百家乐官网游戏作弊
|
888棋牌游戏
|
24山吉凶八卦图
|
bet365备用网址器
|
棋牌百家乐怎么玩
|
真人百家乐ea平台
|
游戏机百家乐下载
|
百家乐官网信息
|
bet365体育开户
|
哪个百家乐网站最大
|
百家乐官网三珠连跳打法
|
全讯网新
|
互博百家乐现金网
|
百家乐官网全部规则
|
全讯网777
|
博彩百家乐字谜总汇二丹东
|